Основные нотации для описания бизнес‑процессов
Для визуализации и анализа рабочих процедур в бизнесе применяют стандартизированные нотации — системы графических символов и правил построения схем. Они позволяют превратить сложные процессы в понятные модели, удобные для обсуждения, оптимизации и автоматизации. Выбор подходящей нотации зависит от целей моделирования, сложности процессов и аудитории, которая будет работать с диаграммами.
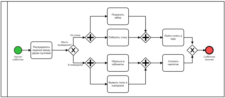
Наиболее распространённой и универсальной нотацией считается BPMN (Business Process Model and Notation). Этот международный стандарт (OMG BPMN 2.0) даёт возможность детально описывать потоки работ, события, условия и параллельные ветки процессов. BPMN поддерживает широкий набор элементов — от стартовых и конечных событий до сложных шлюзов и потоков сообщений. Благодаря совместимости с BPMS‑системами, модели в BPMN часто используют для последующей автоматизации процессов.
Для структурного анализа и описания взаимосвязей между функциями хорошо подходит IDEF0. В этой нотации акцент сделан на входы, выходы, механизмы и управление каждого процесса. Диаграммы строятся иерархически: от обобщённых «родительских» функций к детализированным «дочерним». IDEF0 ценится за системность и чёткость отображения связей, однако требует значительных усилий при построении и слабо отражает динамические аспекты процессов.
Ещё одна популярная нотация — EPC (Event‑Driven Process Chain), ориентированная на события. Она использует простые и наглядные символы (шестиугольники для событий, прямоугольники для функций, ромбы для операторов) и логические операторы AND, OR, XOR. EPC особенно удобна для описания операционных процессов и хорошо интегрируется с ERP‑системами вроде SAP.
Для самых простых сценариев нередко применяют блок‑схемы (Flowcharts): их легко понять и нарисовать, хотя они и не обеспечивают строгой стандартизации и глубокой детализации.
Менее распространенные нотации:
Наиболее распространённой и универсальной нотацией считается BPMN (Business Process Model and Notation). Этот международный стандарт (OMG BPMN 2.0) даёт возможность детально описывать потоки работ, события, условия и параллельные ветки процессов. BPMN поддерживает широкий набор элементов — от стартовых и конечных событий до сложных шлюзов и потоков сообщений. Благодаря совместимости с BPMS‑системами, модели в BPMN часто используют для последующей автоматизации процессов.
Для структурного анализа и описания взаимосвязей между функциями хорошо подходит IDEF0. В этой нотации акцент сделан на входы, выходы, механизмы и управление каждого процесса. Диаграммы строятся иерархически: от обобщённых «родительских» функций к детализированным «дочерним». IDEF0 ценится за системность и чёткость отображения связей, однако требует значительных усилий при построении и слабо отражает динамические аспекты процессов.
Ещё одна популярная нотация — EPC (Event‑Driven Process Chain), ориентированная на события. Она использует простые и наглядные символы (шестиугольники для событий, прямоугольники для функций, ромбы для операторов) и логические операторы AND, OR, XOR. EPC особенно удобна для описания операционных процессов и хорошо интегрируется с ERP‑системами вроде SAP.
Для самых простых сценариев нередко применяют блок‑схемы (Flowcharts): их легко понять и нарисовать, хотя они и не обеспечивают строгой стандартизации и глубокой детализации.
Менее распространенные нотации:
- UML (Unified Modeling Language) — универсальный язык,включающий диаграммы для описания процессов (деятельности, последовательности и др.).
- IDEF3 — для описания последовательности действий и потоков информации внутри процессов.
- ERD (Entity‑Relationship Diagram) — для отображения структуры данных и их связей (часто используется в связке с процессами).
- Sequence Diagram (в рамках UML) — для визуализации взаимодействия компонентов системы во времени.
- User Story Mapping — неформальная нотация для структурирования требований и планирования релизов.
- C4 — нотация для описания архитектуры системы на разных уровнях детализации.